昆山市创新应用“BIM+全过程管理”,打造智能建造新样板!
作为江苏省智能建造试点城市,昆山紧扣国家新型工业化战略部署,以“BIM+全过程管理”为核心,全力推动建筑业与民营先进制造业深度融合、协同升级。在市住建局的统筹指导下,该技术在社会化投资的拓米洛项目建设中得到全面应用,成功打造出一套可复制、可推广、可进阶的智能建造技术应用创新样板,为全市重大产业项目高质量建设树立全新标杆。
“数据得地” 围绕企业成长、经济效益、技术创新等,对供地需求企业量化评估、综合赋分排名,推动土地资源优先投向发展前景好、亩均效益高的项目。该项目在昆山 “数据得地” 意向企业中评分位列第一,成功获批53亩地块。
-
总建筑面积:约9.6万㎡
-
总投资额:约6亿元
-
竣工时间:2025年12月
-
项目特点:该项目以多层高标准厂房为载体,容积率突破3.0,实现 “向空中要空间、向集约要效益”。
项目打破传统分段建模、信息孤岛的痛点,创新实现BIM模型从设计、施工、管理到运维一模通用,通过全流程数字化管控,大幅提升模型的准确性和项目建设效率。
-
在建设阶段,应用BIM三维模型,前置解决图纸中存在的管线错、漏、碰、缺问题。
-
竣工模型可为后期设备运维、检修维保提供精准定位支撑,同时作为企业三维可视化数字资产长期存档复用。
(向右滑动查看更多)
深度践行新型工业化理念,项目按照“工艺先行、建筑适配”规划模式,将BIM数字化设计、物流动线仿真、生产系统建模三大技术深度融合。生产流程前置仿真,厂房建造与产线需求高度匹配,智能优化人流、物流、设备布局,空间利用率提升约30%,为后期高端装备量产预留柔性扩容空间。
在拓米洛高端装备项目建设过程中,搭建“集中办公、协同作业”的高效工作机制,打破设计、施工、监理及建设单位等多方信息壁垒,实现问题现场会商、事项快速决策、进度同步推进。围绕项目目标精准发力,通过报批报建提速、BIM源头管控与变更闭环、招标合同三大关键举措统筹推进,有效压缩周期、控制成本、保障质量,确保项目从规划蓝图高质量、高效率转化为实景落成。
一、报批报建与验收高效协同
-
提速破局:创新采用“桩基先行”等审批模式,打通前期报批堵点难点,推动项目尽早开工、快速落地。
-
显著成效:项目整体报建周期压缩30%以上,为后续提前竣工验收、节约整体工期提供有力保障。
二、源头优化与变更闭环管控
-
源头优化:依托BIM三维模型进行全过程预演,提前排查解决超90%的管线碰撞及空间冲突问题,从设计源头减少后期变更与现场返工。
-
闭环管控:对工程变更实行模型化研判,综合论证变更的合理性与经济性,建立全流程闭环管理机制,杜绝随意变更、无序变更,保障工程质量与实施效率。
三、招标策划与合同全程管理
-
招标策划:提前谋划招标工作计划,统筹开展招标策划、文件编制、评标等全流程工作,科学拟定合同条款并做好技术交底。
-
合同管理:严格监督合同履约情况,规范签证审核与进度款支付流程,科学编制资金支付计划并主动报备,实现合同履约、成本控制、资金安全全过程可控。
本项目全过程采用“BIM+全过程管理”协同模式 ,在质量管控、工期保障、成本优化等方面成效显著。在有效提升项目建设质量的同时,比传统建造方式节约总工期约3个月,占总工期17%,节省造价约300万元,占总造价比例1.2%。
| 单位名称 | 主要工作内容 |
|---|---|
| 昆山市城建发展建筑设计院有限公司 | 勘察设计 |
| 金都建工集团有限公司 | 施工总承包 |
| 苏州正信工程造价咨询事务所 有限责任公司 | 全过程管理咨询 |
| 象型数智科技(苏州)有限公司 | 全过程BIM服务 |
下阶段,以拓米洛项目为创新样本,昆山将全面推广“BIM+全过程管理”的技术应用,持续深化江苏省智能建造试点城市建设,让智能建造成为推动产业升级、城市建设高质量发展的强劲动能,不断催生新质生产力,奋力绘就现代化宜居昆山的新图景。

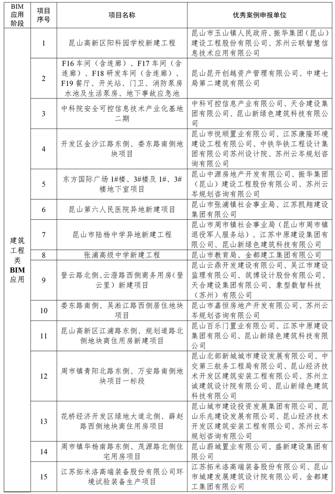
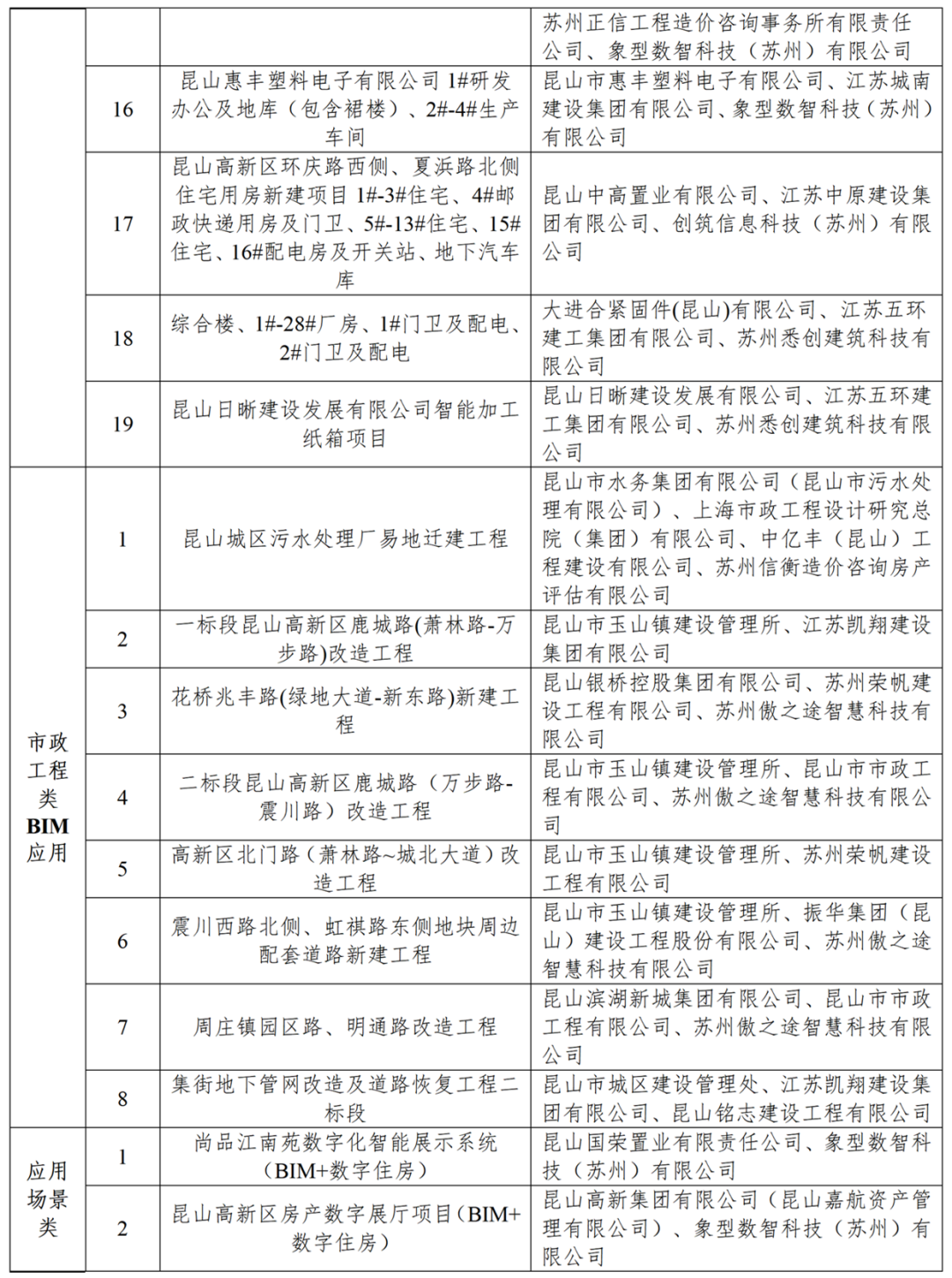
昆山市“BIM+”技术应用代表性优秀案例目录
(2025-2026)
- END -
来源:宜居昆山












游客